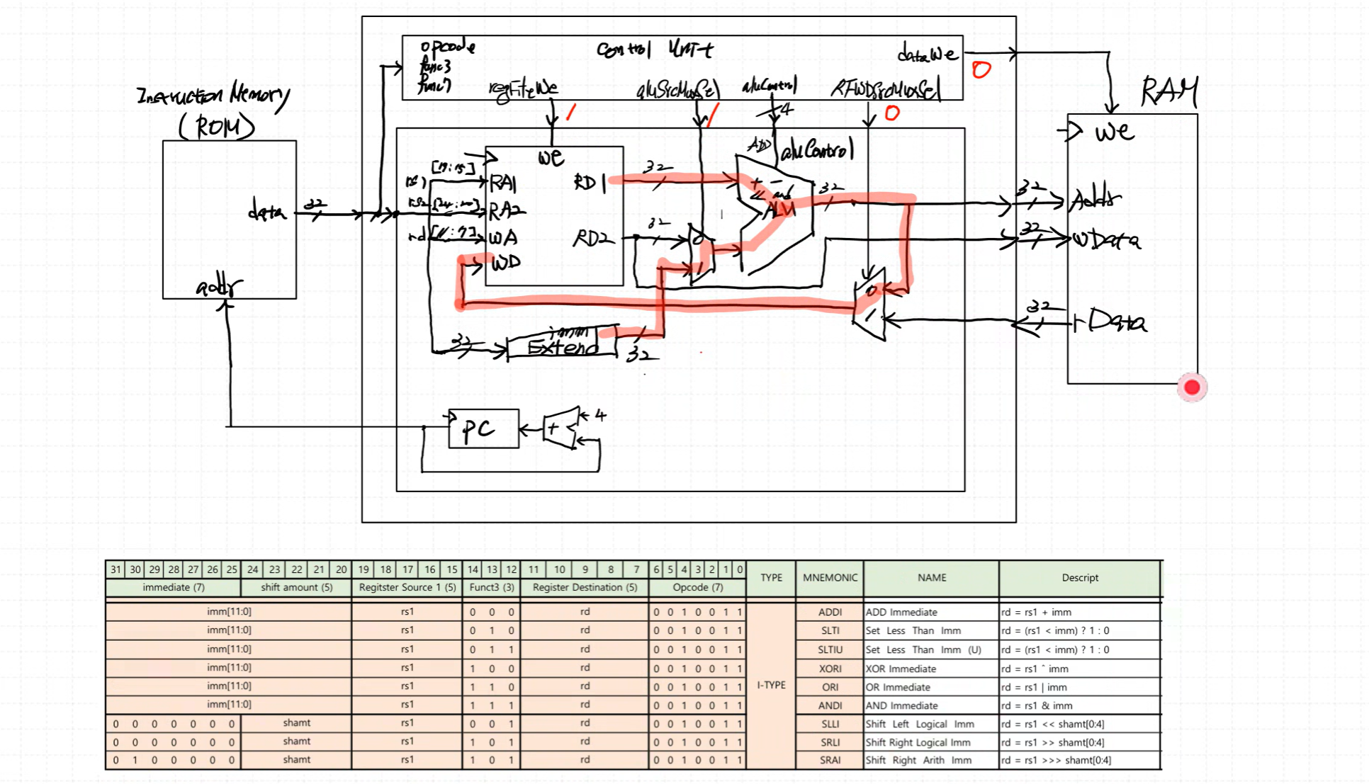
RISC-V I-TYPE Review

funct3 를 통해 SLTI, SLTIU 구분 해야함
SLTI 경우 부호비트를 생각해서 늘려줘야 함
shift 는 전부 unsigned, 그래서 SLTIU 도 immExtend 에서 같이 처리
/*** immExtend ***/
`OP_TYPE_I: begin
case (func3)
3'b001: immExt = {27'b0, instrCode[24:20]}; // SLLI
3'b011: immExt = {20'b0, instrCode[31:20]}; // SRLI, SRAI
3'b101: immExt = {27'b0, instrCode[24:20]}; // SLTIU
default:immExt = , instrCode[31:20]};
endcase
end
/*** ROM ***/
//rom[x]=32'b imm12 _ rs1 _f3 _ rd _ op // I-Type
rom[6] = 32'b000000000001_00001_000_01001_0010011;// addi x9, x1, 1
rom[7] = 32'b000000000100_00010_111_01010_0010011;// andi x10, x2, 4
rom[8] = 32'b000000000001_00010_110_01011_0010011;// ori x11, x2, 1
rom[9] = 32'b000000000011_00001_001_01100_0010011;// slli x12, x1, 1 → 2b00001000 << 3 = 11 * 2^3 = 88
왼쪽 쉬프트: x « n = x × 2ⁿ
오른쪽 쉬프트: x » n = floor(x ÷ 2ⁿ)

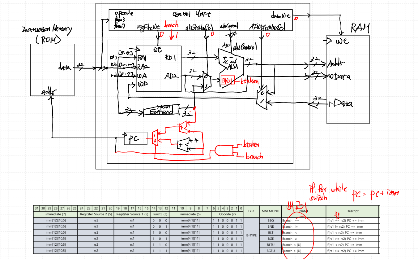
RISC-V B-TYPE

비교해서 점프하겠다. 결국 명령어의 주소를 바꾸겠다는 뜻.
PC의 값을 바꾸면 나오는 명령어가 바뀜 = Branch (C언어: if, for, while, switch 등)
(rs1, rs2로 연산하기 위해) ALU 안에 비교기 처리
/*** ControlUnit ***/
`OP_TYPE_B: aluControl = operator;
/*** alu ***/
always_comb begin : branch
btaken = 1'b0;
case (aluControl[2:0])
`BEQ: btaken = (a == b);
`BNE: btaken = (a != b);
`BLT: btaken = ($signed(a) < $signed(b));
`BGE: btaken = ($signed(a) >= $signed(b));
`BLTU: btaken = (a < b);
`BGEU: btaken = (a >= b);
endcase
end
/*** DataPath ***/
logic [3:0] PC_4_AdderResult, PC_Imm_AdderResult, PCSrcMuxOut;
logic PCSrcMuxSel;
logic btaken;
adder U_PC_Imm_Adder (
.a(immExt),
.b(PCOutData),
.y(PC_Imm_AdderResult)
);
adder U_PC_4_Adder (
.a(32'd4),
.b(PCOutData),
.y(PC_4_AdderResult)
);
assign PCSrcMuxSel = btaken & branch;
mux_2x1 U_PCSrcMux (
.sel(PCSrcMuxSel),
.x0 (PC_4_AdderResult),
.x1 (PC_Imm_AdderResult),
.y (PCSrcMuxOut)
);
ROM[n] : n*4 씩 이동
ROM[5] 참 -> rom[8] 점프 (20->32)
/*** ROM ***/
//rom[x]=32'b imm7 _ rs2 _ rs1 _f3 _ imm5_ op // B-Type
rom[5] = 32'b0000000_00010_00010_000_01100_1100011; // beq x2, x2, 12
//rom[x]=32'b imm12 _ rs1 _f3 _ rd _ op // L-Type
rom[6] = 32'b000000001000_00000_010_01000_0000011; // lw x8, 8(x0)
//rom[x]=32'b imm12 _ rs1 _f3 _ rd _ op // I-Type
rom[7] = 32'b000000000001_00001_000_01001_0010011; // addi x9, x1, 1
rom[8] = 32'b000000000100_00010_111_01010_0010011; // andi x10, x2, 4

ROM[5] 거짓 -> rom[8] (20->24)
/*** ROM ***/
//rom[x]=32'b imm7 _ rs2 _ rs1 _f3 _ imm5_ op // B-Type
rom[5] = 32'b0000000_00010_00000_000_01100_1100011; // beq x2, x0, 12
//rom[x]=32'b imm12 _ rs1 _f3 _ rd _ op // L-Type
rom[6] = 32'b000000001000_00000_010_01000_0000011; // lw x8, 8(x0)

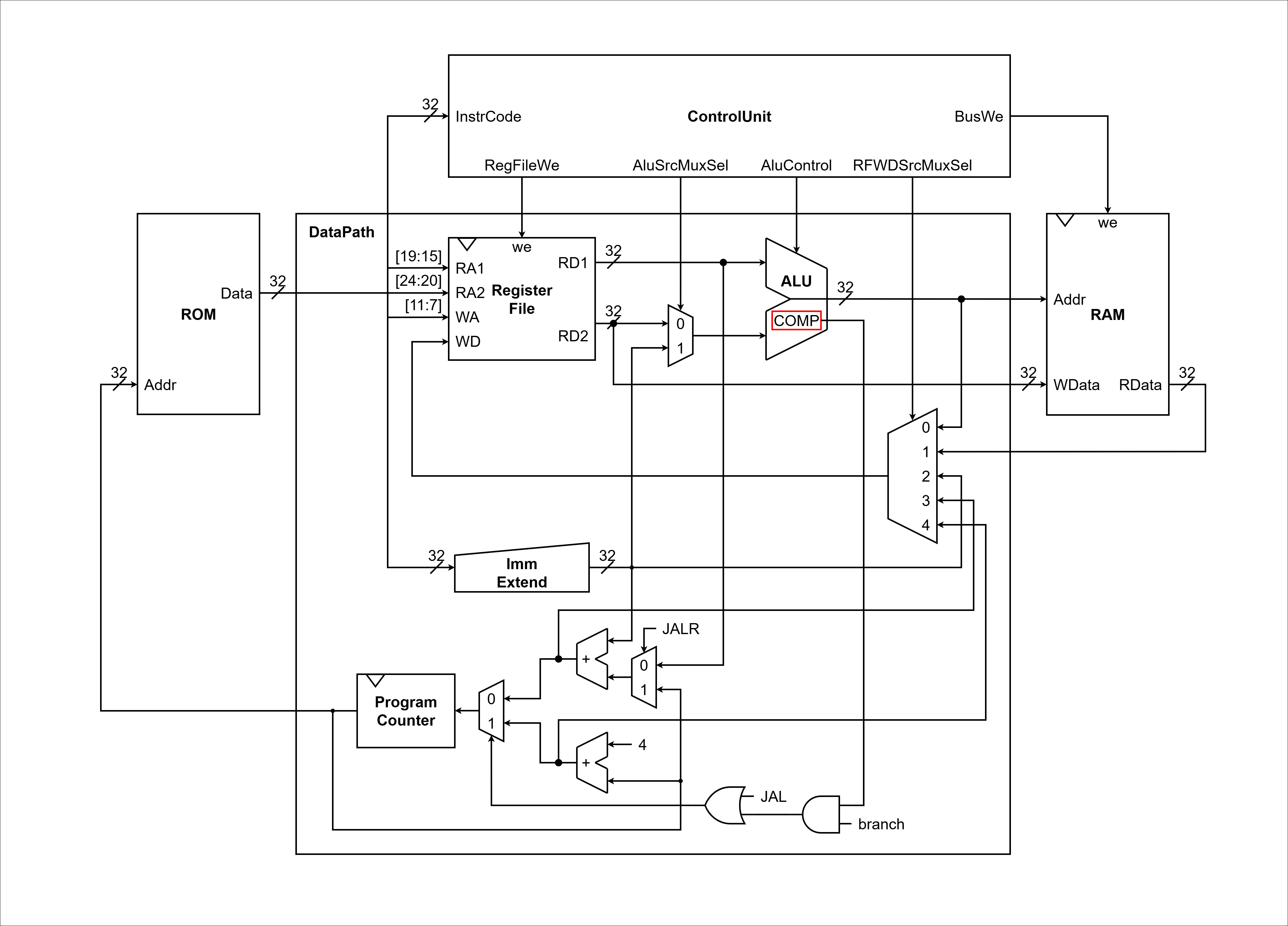
규칙성

Imm의 공통 bit를 최대한 똑같은 위치에 맞춘다.
L, I, S, B, J, JL Type 에서 최대한 같은 위치의 Imm bit 위치를 같게 한다.
H/W 최적화에 도움이 된다.
B, J Type의 경우 Imm값이 ROM(PC)주소의 offset값이 된다.
ROM의 주소는 항상 짝수가 되므로 imm[0]은 항상 ‘0’값이 된다.
그러므로 B, J Type에서 imm[0]이 없이 강제로 ‘0’을 넣어줘도 된다.
그 효과는 offset 범위값을 넓힐 수 있다.
명령어가 입력된 ROM의 주소 특징은 4의 배수이다.
imm 12bit 고정. 최대값 주소범위를 넓히고 싶다.
RISC-V LU, AU, J, JL-TYPE
C언어로 if문 해서 점프, 컴파일러에서 만들어줌

